注册
/
登录
柳创汇门户
|
柳州中小企业网
|
会员中心
安全中心
手机站
|
扫码访问
微信公众号
|
快速发布
新闻投稿
分类信息
发布活动
网站导航
新闻资讯
两创融资
服务机构
图片新闻
拖拽专题
中小网
投票问卷
培训活动
供需信息
企业招聘
首页
关于公布第八届中国创新创业大赛广西赛区柳州市选拔赛暨2019年柳州市创新创业大赛获奖企业的通知
2019-08-07 08:48:05 来源: 浏览:397
评论(
0
)
附件:
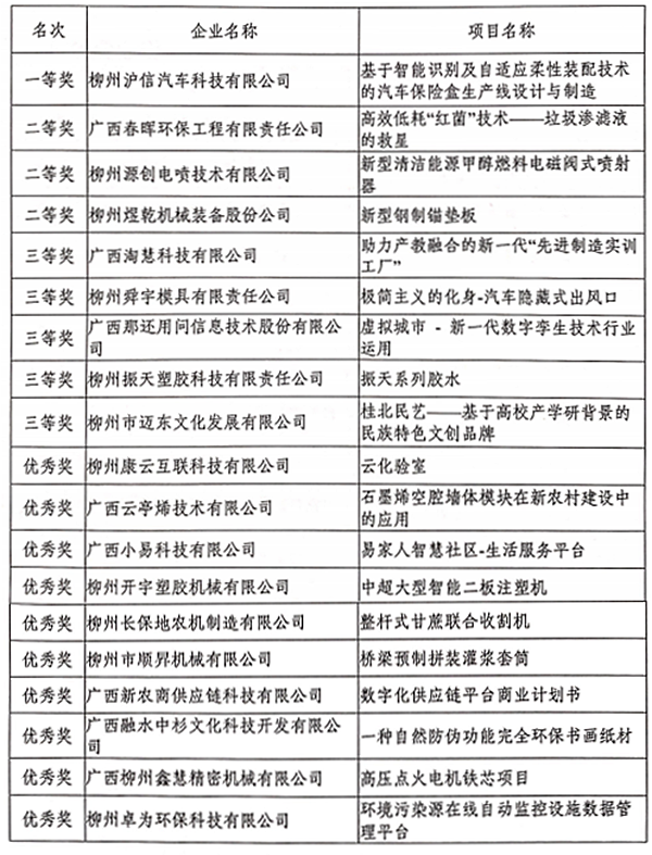
第八届中国创新创业大赛广西赛区柳州市选拔赛暨2019年柳州市创新创业大赛获奖名单
一、成长企业组:
二、初创企业组:
文章关键词:
创新
创业
大赛
猜你喜欢
更多
首批"数转明白人"蓄能起航 ——中小企业数字化管理师初级培训班 成功举办
柳钢超纯液氧供应知名半导体企业 成功迈入“高精尖”市场
关于采购网站平台信息维护服务项目的询价函
首批"数转明白人"蓄能起航 ——中小企业数字化管理师初级培训班 成功举办
柳钢超纯液氧供应知名半导体企业 成功迈入“高精尖”市场
柳州港官塘作业区首条直航粤港澳大湾区集装箱航线开通 助力柳州货物“通江达海”
市政府与广投集团《人工智能合作协议》签约仪式暨广投集团在柳重大项目建设启动活动举行 打造立足柳州辐射东盟的人工智能产业
数字赋能 “小米粉”有“质”更有“味” ——走进广西优粉食品科技有限公司看米粉智能生产
智能全覆盖 炼钢更智慧 ——柳钢转炉厂建成智能装备集群为智慧炼钢提供支撑小记
今年上半年柳州螺蛳粉产业稳步发展 全产业链销售收入为382.4亿元 同比增长7.6%
2025中国产业转移发展对接活动(广西)在南宁举行
东风柳汽汽车出口创历史同期最好成绩 上半年出口2.6万多辆,同比增长21.8%
上汽通用五菱上半年新能源汽车销量创历史新高
相关阅读:
·
我市12个项目晋级第十三届中国创新创业大赛广西产业复赛 展示柳州制造新实力
2024.08.20
·
第十三届中国创新创业大赛广西赛区暨2024年广西创新创业大赛产业复赛企业名单的通知
2024.08.14
·
关于第十三届中国创新创业大赛广西赛区柳州市选拔赛拟推荐晋级自治区产业复赛名单的公示
2024.08.12
·
第十三届中国创新创业大赛广西赛区柳州市选拔赛暨二○二四年柳州市创新创业大赛报名启动 推动科技创新与产业创新深度融合
2024.07.25
·
关于发布第十三届中国创新创业大赛广西赛区柳州市选拔赛暨2024年柳州市创新创业大赛工作方案的通知
2024.07.22
新闻点击排行
更多
“汇聚资源 服务两创”——“柳创汇”云平台正式上线
柳州市中小企业服务中心党支部开展十八届六中全会精神及“两学一做”学习
市中小企业服务中心赴南宁参观“新中国工业档案文献展”
柳州市中小企业高质量大讲堂精彩继续
企业用户注册流程
关于印发广西壮族自治区工程系列高、中、初级职称评审条件的通知
机构用户注册流程
服务券办理流程(试行)
中国工业互联网处于变局前夜?
触目惊心!储能70起安全事故统计!
关于印发《柳州市科技双创平台提质升级立标杆行动方案(2019—2022年)》的通知
2022年上半年风电行业发展情况及展望
柳州市人民政府办公室关于印发《柳州市小微企业服务补贴券管理办法(暂行)》的通知
关于“中小微企业证明”工作模式调整的通知
返回顶部
关闭